Board Layout
Top Layer 3D View with Bodies
Section titled “Top Layer 3D View with Bodies”
Top Layer 3D View without Bodies
Section titled “Top Layer 3D View without Bodies”
Bottom Layer 3D View with Bodies
Section titled “Bottom Layer 3D View with Bodies”
Bottom Layer 3D View without Bodies
Section titled “Bottom Layer 3D View without Bodies”
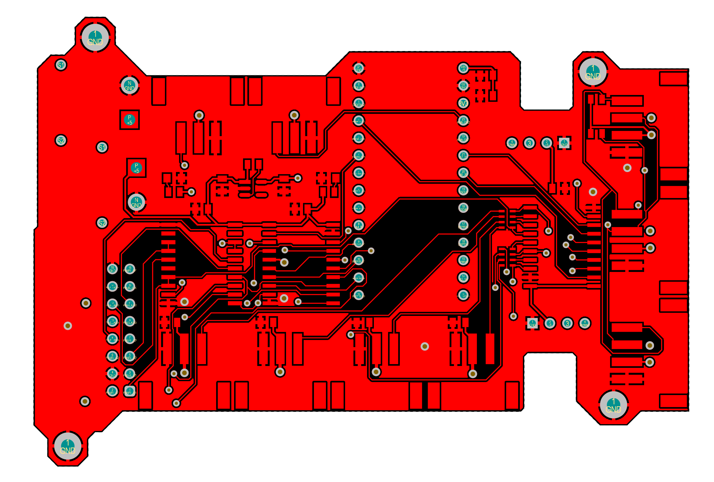
Top Copper Layer
Section titled “Top Copper Layer”
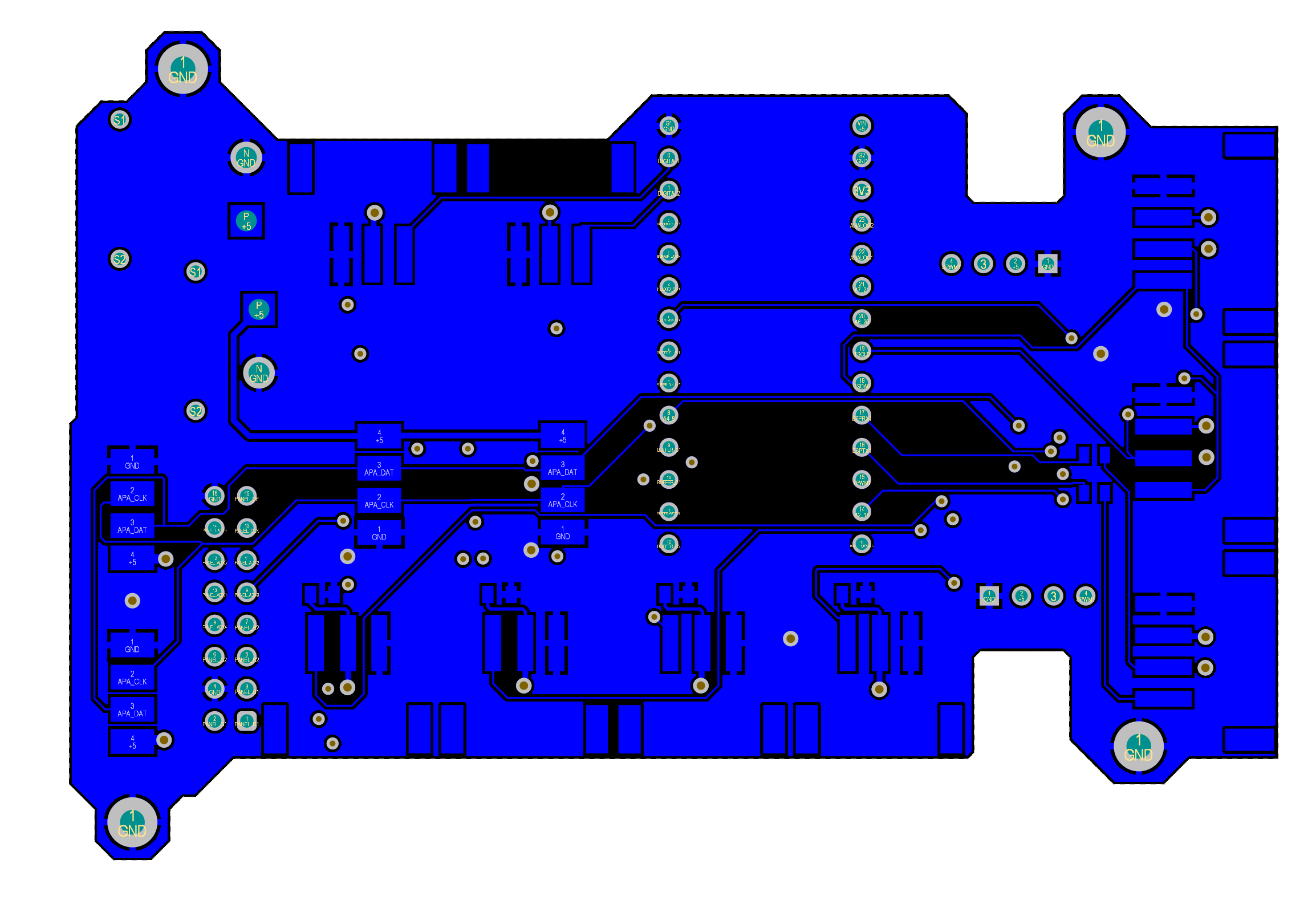
Middle Signal Copper Layer 1
Section titled “Middle Signal Copper Layer 1”
Middle Signal Copper Layer 2
Section titled “Middle Signal Copper Layer 2”
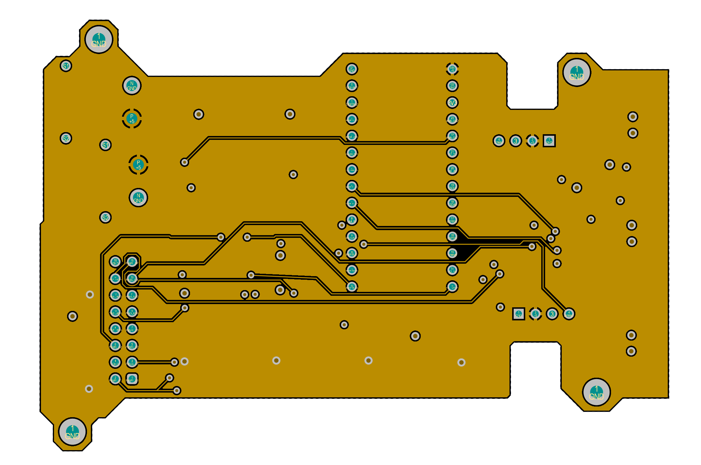
Bottom Copper Layer
Section titled “Bottom Copper Layer”
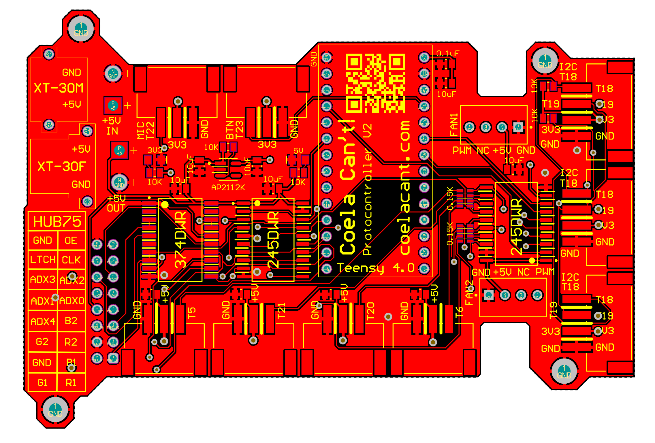
Top Copper Layer with Top Overlay
Section titled “Top Copper Layer with Top Overlay”
Bottom Copper Layer with Bottom Overlay
Section titled “Bottom Copper Layer with Bottom Overlay”